公示公告
当前页面:
学生资助 >> 公示公告
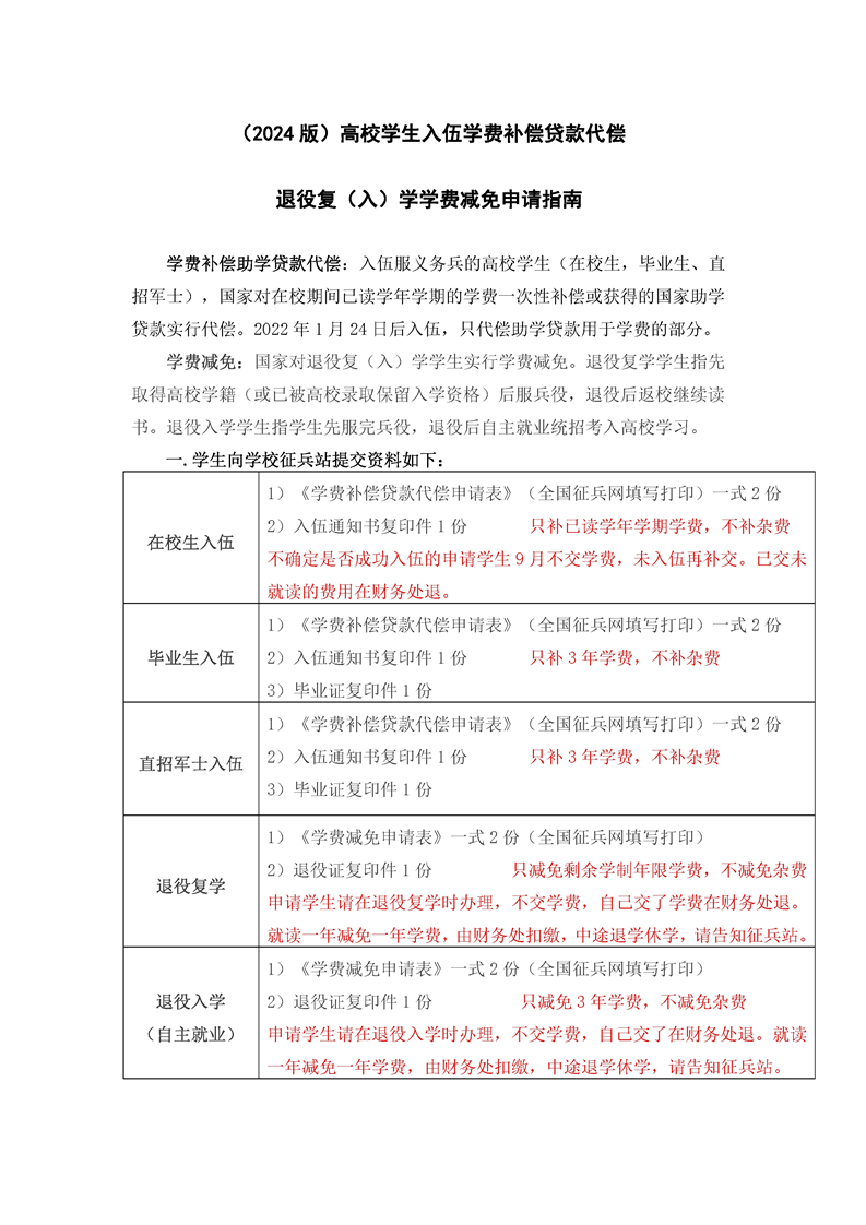
高校学生入伍学费补偿贷款代偿退役复(入)学学费减免申请指南(2024版)
作者:苟越
日期:2024-01-02
浏览次数:3010
《全国征兵网》学费补偿减免申请表填写流程.ppt
【已交未就读费用】服兵役学生退学费申请.doc
国家助学贷款一次性还款计划书.doc